中国地质大学武汉官网(中国地质大学)
【导语】全国有几所大学,较之其他大学有些不同,它们的共同之处在于均拥有校名一样的两所学校,只是两所学校在校名后面加了括弧,注明了学校的所在地,相互独立又有着很深的渊源,以至于很多家长和考生分不清楚。
本篇就详细介绍一下中国地质大学(北京)与中国地质大学(武汉)的有关情况。
两校校徽
一、两校发展历程及渊源
原北京地质学院
1、北京地质学院建立
1952年,北京大学、清华大学、天津大学、唐山铁道学院、西北大学等院校的地质、工程等系科合并组建了“北京地质学院”。
1960年,北京地质学院被确定为64所全国重点高校之一。1975年整体迁至武汉,更名为“武汉地质学院”。
2、两地格局的形成
1978年,武汉地质学院在原北京旧校址设立武汉地质学院北京研究生部。1981年成为全国首批博士、硕士学位授予单位。1986年。国务院批准学校试办研究生院。
1987年,国家教委批准武汉地质学院更名为“中国地质大学”,武汉、北京两地办学,总部设在武汉。
1996年,经国家教委评估后批准学校正式建立研究生院。
2005年3月,大学总部撤销,武汉、北京两地独立办学。至此,两所学校便正式分开,但是仍共享中国地质大学的无形资产和校友资源。中国地质大学(武汉)简称“地大”,中国地质大学(北京)简称“北地”。
二、两校基本情况
两校分别处于北京和武汉两地,均是教育部直属的全国重点大学,“211工程”、“世界一流学科”重点建设高校。
1、学科与专业布局等
以上数据来自学校官网
两校的本科专业数量差别比较大,毕竟“北地”开始是以研究生院的形式招生,本科专业开设比较晚,所以“地大”的本科专业实力要强一些。同样的道理,虽然两校在一级学科硕士、博士点的数量上也都一样,但“北地”的实力要强。
不过,两校独立办学之后已经各自发展,虽然有很多无形的资源可以共享,但也存在竞争,所以两校也都在加强各自的学科建设。
2、师资力量
以上数据来自学校官网
两校在师资的数量上的差距也比较大,原因是两校的办学规模差距也很大。据学校官网显示,全日制在校生“地大”约有3万人,“北地”约有1.7万人。
不过两校也是共享院士资源,所以重点人才方面的差距不大。
三、重点学科和重点专业
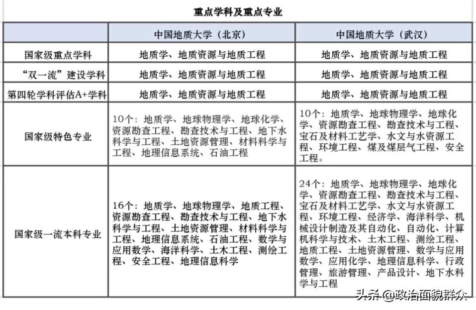
因为两所大学的重点学科是共享的,所以拥有同样的2个国家重点一级学科,但是具体到二级学科会有所差别。第四轮学科评估中的A+学科和“双一流”建设学科也都一样。
重点专业:两校的“国家级特色专业”各有10个,有一半的专业是一致的,两校毕竟是同根同源。
国家级一流本科专业中,武汉数量多于北京,这也在情理之中,毕竟武汉的本科专业数量比北京要多一些,同时也说明两校的本科专业实力都很强,特别是珠宝相关专业更是很有特色。
四、2021年广东省录取数据
2021年两校在广东省普通本科批的录取位次差距不是太大。
物理类:最低录取分数一样,所以最低录取位次也相差无几。
历史类:差距比较大,“北地”的最低录取分数分数高出13分,最低录取位次相差也比较大。
从两校录取分数上来看,北地总体高出地大,毕竟北地的地区优势比较明显,将来的就业机会也会相对较好。
五、小结
同为中国地质大学的两所高校,因为同根同源,所以在很多方面难分上下。但又因为发展历程及所处地区的原因,又有一定的差别。
两校基于共同的资源,在重点学科和专业上比较相近,但在特色上还是有一些区别。就所在城市来说,北京比武汉更有地区优势,对考生的吸引力相对较强。总体来说,地大在本科教育方面更有优势,而北地在研究生教育方面则更强一些。
下一篇:挂科率最高的大学(据说)









