掌上大学手机客户端(关乎21省)
高考资讯·指导杂志
大学、专业、学科、志愿、励志……那些事儿
关注
今年7月,教育部办公厅印发了《普通高校本科招生专业选考科目要求指引(通用版)》通知。《通知》中要求“《指引》从高考综合改革省份2021年秋季入学的高一新生开始实行”,并明确“同一高校的同一专业(类)的选考科目要求在所有实施高考综合改革的省份应当保持一致”。
近日,甘肃省教育考试院公布了最新的《2024年甘肃省普通高校招生专业选考科目要求》(以下简称《选科要求》)。
根据教育部通知,目前所有实施高考综合改革的省份(共21省),在高校专业选科要求上,均可参考甘肃省的这份《选科要求》。
高考综合改革(即新高考)省份:
第一批:上海、浙江
第二批:北京、天津、山东、海南
第三批:河北、辽宁、江苏、福建、湖北、湖南、广东、重庆
第四批:甘肃、广西、黑龙江、吉林、安徽、江西、贵州
最新发布 2024选科要求
根据《甘肃省深化高等学校考试招生综合改革实施方案》要求,从2021年秋季入学的普通高中一年级学生开始,实行基于统一高考和高中学业水平考试成绩、参考综合素质评价的高校考试招生模式。到2024年,基本形成分类考试、综合评价、多元录取的高校考试招生制度,健全促进公平、科学选才、监督有力的高校考试招生体制机制。按照教育部2024年普通高校招生专业选考科目相关要求,经甘肃省教育考试院审核汇总,编制了《2024年甘肃省普通高校招生专业选考科目要求》(以下简称《要求》)。本《要求》包含了所有2024年拟在甘招生的本科、高职(专科)层次普通高校招生专业的选考科目要求,请参加2024年高考的考生务必认真阅读,为选科做好充分准备。现对《要求》作如下说明:
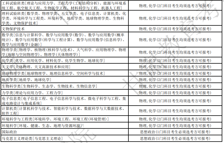
一、此次在我省报送选考科目要求的高校专业共计64092条,其中本科专业34670条。专业选考科目要求共有23种组合(见下表),其中不提科目要求的本科专业数量占本科专业总数的43.76%,含物理科目的占比为51.79%,含化学科目的占比为46.46%,含历史科目的占比为1.74%,含“物理+化学”科目的占比为45.98%。请考生根据高校专业选考科目分布情况,合理选择自己的选择性考试科目。
二、我省高考综合改革实行“3+1+2”模式。本《要求》公布的只是高校拟招生专业的选考科目要求,不是最终的专业计划安排。对不提科目要求或没有提出首选科目要求的专业,2024年该专业会安排在首选科目为物理类还是历史类科目下,应以2024年各高校公布的招生计划为准。
三、为保证不同省份学生在高校进行专业学习时,拥有共同的必备知识基础,教育部要求同一高校相同专业在所有高考综合改革省份提出的选考科目要求需相同,因此在本《要求》中,高校公布了所有跨省招生的专业及专业选考科目要求。但由于受跨省招生计划数限制等因素,此次高校公布的所有专业2024年并非都会在我省安排招生计划。也就是说,此次公布的招生专业,如果高校2024年未在该专业上设置招生计划数,该专业2024年将不在我省安排招生。
四、本《要求》分为本科层次、高职(专科)层次两部分,各部分均按照地域、院校国标代码顺序编排。其中地域按照军队院校、华北(北京、天津、河北、山西、内蒙古)、东北(辽宁、吉林、黑龙江)、华东(上海、江苏、浙江、安徽、福建、江西、山东)、华中(河南、湖北、湖南)、华南(广东、广西、海南)、西南(重庆、四川、贵州、云南、西藏)、西北(陕西、甘肃、青海、宁夏、新疆)依次排序。考生可根据院校所在省(区、市)查看院校专业选考科目要求。
点击下载:2024年高等学校招生专业选考科目要求.pdf
甘肃教育考试院
2021年11月
“物理+化学”成为理工类专业选考主流
从甘肃省公布的《选科要求》中可以看出,在34670条本科专业中,共有23种不同的选科要求,其中:
总的来看,含物理科目的占比为51.79%,含化学科目的占比为46.46%,含历史科目的占比仅为1.74%。
在不同的选科要求中,“物理+化学”(即考生同时选择物理和化学两门科目才可报考)的专业占专业总数的45.07%,超过了不提科目要求的专业数量;
不提科目要求的专业数量占专业总数的43.76%,但在实行新高考“3+1+2”模式的省份,在2024年学校公布具体招生计划时,这些专业会再进行分流,安排在首选科目为物理类或者是历史类科目下。
除上述两类“主流”选科要求外,要求选考一门物理即可报考的专业占比5.51%,要求选考一门历史即可报考的专业占比1.33%,要求选考一门政治即可报考的专业占比1.13%,其余选科要求占比均未达到1%。
对比新高考省份以往的选科要求会发现,原来大多选择物理即可报考的专业,这次需要再必选化学。对于2021入学的高一学生而言,不选化学可能意味着与这些专业“失之交臂”。“物理+化学”将成为2021年入学高一学生的理工类专业选考主流。
此外,教育部此前的文件中也曾提到,若高校部分特色专业确有特殊选拔要求的,可以向学校主管部门申请,调整选科要求。
高校选科要求有重大变化
从高校角度来看,本次甘肃省公布的《选科要求》和高校以往的选科要求会有比较大的差别。
以华中科技大学为例,对比华中科技大学部分专业2024年在甘肃招生选科要求,与2021年在湖南招生选科要求(见下表)可以发现:
在2024年的选科要求中,经济统计学、物理学、生物科学、机械设计制造及其自动化、电子信息工程、软件工程等专业均要求“物理+化学”,这些专业在2021年仅要求“首选物理”;
临床医学、口腔医学、医学影像学此前要求“首选物理,再选化学和生物中的一门即可”,2024年的要求也统一调整为“物理+化学”;
哲学、法学、工商管理专业,此前均为“不提科目要求”,2024年统一为“选考历史方可报考”。
又如中南大学,在2024年的甘肃招生选科要求中,大部分专业的选考要求变得更为严格,多数机械类、电子类、计算机类等工学类专业均要求选考“物理+化学”,而2021年大部分工学类专业仅要求选择物理即可报考。
学生选科前要注意哪些问题
新高考改革,改变了高中教学模式、高考分数计分方式和高考后志愿填报模式等,而新高考选科则与这些变化紧密相关。
新高考不分文理,选科至关重要,选科要求的变化一定要引起高一学生和家长的重视。高一学生在选择适合自己的选考科目时,要结合自身兴趣特长和学科优势、高校招生专业选考科目要求和普通高中办学条件进行选择。
首先,在选科之前,学生应进行一次深入的“内部探索”,明确个人未来发展规划和当前自身优势与不足,再根据对各科的喜好程度和学习能力对备选科目进行“选择优先级”的排序。
其次,在选科之前,学生要对未来拟报考的院校与专业的选考科目要求有深入了解,结合报考院校相关专业选考科目要求进行科目选择。
第三,学生可根据所在高中的办学条件、特色优势等进行选择。
学生需要特别注意的是,虽然选择考科目由学生在高考报名时最终确定,高考报名前都可以更换所选择的科目,高考报名结束后不可以更改。但在实际操作时,建议慎重考虑再做选择。因为无论哪一学科的学习,随着内容难度的增加,都可能会遇到困难,这属于正常现象,关键是要结合自身的优势综合考虑,尽早确定,尽量避免更换学科。
此外,以下因素也是高一学生在选科之前需要重点关注的:
同一专业在不同高校,可能是完全不同的选科要求:高一学生在确定自己的选考科目组合时,不能看了某高校某个专业的选考科目要求,就主观认定这个专业在所有高校都是如此。事实上,同一专业在不同高校,可能是完全不同的选科要求。特别是对于自己比较关注且有意向报考的高校,一定要详细的查询招生计划及选考科目要求,做到心中有数。
高校公布选考科目要求,不意味着一定有招生计划:高考综合改革之后,虽然各省会公布各高校全部专业的选考要求,但并不意味着这些专业一定会在某省招生,而是会受跨省招生计划数限制等因素影响。高考生在志愿填报时,应以当年各高校公布的招生计划为准。
更多知识链接:
巨变!2021级新高一选科变化大,超90%理科专业必选“物理+化学”!
2021新高一:中西部七省高考或将开启3+1+2模式!新高考模式最全解读!
今天!七省份新高考改革方案出炉!还是3+1+2,但要注意!
2024 年甘肃省
部分高校招生专业选考科目要求
清华大学
北京大学
复旦大学
上海交通大学
篇幅有限,《2024年甘肃省普通高校招生专业选考科目要求》完整版,可点击此处或点击“阅读原文”下载!
杂志更精彩↓↓↓
淘宝店铺购买
求学微店购买
文章来源:掌上高考APP、甘肃省教育考试院等
微信编辑:求学 王艳琴
我们尊重原创,如有侵权,请联系我们
上一篇:武汉纺织大学教务系统(中国唯一)









