厦门大学研究生分数线(厦门大学考研全攻略)
一、厦门大学简介
厦门大学简称厦大,是世界一流大学建设高校(A类),国家“211工程“和“985工程”重点建设高校。
在教育部第四轮学科评估(2017年)结果中,厦大有7个一级学科进入A类,它们分别为海洋科学、应用经济学、化学、统计学、工商管理、法学、生物学。
共有16个学科进入ESI全球前1%,分别是化学、工程学、材料科学、临床医学、植物与动物学、环境与生态学、生物与生物化学、数学、农学、社会科学总论、计算机科学、分子生物与遗传学、微生物学、药理与毒理学、地学、物理学,其中化学进入全球1‰。
厦大2020年的报录比中,我们可以看到比较热门专业的报录比都在10:1以上,比如中国古代文学、中国现当代文学、政治经济学、法律(非法学)、法律(法学)、音乐、美术、艺术设计、教育史、公共卫生等专业。当然,也有很多报录比接近1:1的专业,例如内科学、外科学、电子信息等,报考难度相对小一些。
同学们不要一股脑跟风扎堆报考热门专业,也不要因为报录比低就盲目报考,建议根据自己的就业意向、基础情况和复习效果综合选择,只有最适合自己的才是最好的。
二、厦门大学双一流学科名单及学科评估结果排名
以下是厦门大学双一流学科名单及第四轮学科评估结果排名,供大家参考:
(一) 双一流学科名单
(二) 第四轮学科评估结果排名
三、 近三年复试分数线
(一)厦门大学2021年硕士研究生复试基本分数线
(二)厦门大学2020年硕士研究生复试基本分数线
(三) 厦门大学2019年硕士研究生复试基本分数线
四、厦门大学各院系专业2020年硕士生报考录取数据统计表
五、 学费、奖助学金以及住宿费用情况
(一)学费
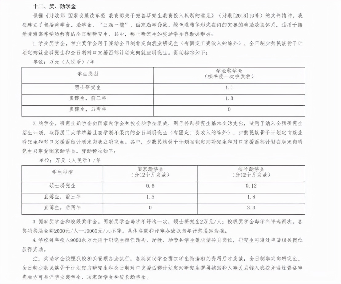
(二)奖、助学金
(三) 住宿以及费用
六、热门专业考情分析
(一) 新闻传播学
1、专业排名
根据2019年权威机构“教育部学位与研究生教育发展中心”发布的《2019年第四轮学科评估结果》学科排名表示,厦门大学排名B+。
2、招生情况
2020年,厦大没有在12月中旬公布报考人数。2019年,学硕报考人数为261人,录取率为1/26,专硕报考人数635人,录取率为1/30。
3、分数线
4、学费情况
新闻传播学(学硕)专业、新闻与传播专业(专硕)学费缴纳标准为3.3W/3年。
(二) 中文系
1、 院系情况
厦门大学中国语言文学系创办于1921年,现有2个一级学科博士学位授权点(中国语言文学、戏剧戏曲影视学),涵盖9个二级学科:文艺学、中国古代文学、中国古典文献学、中国现当代文学、比较文学与世界文学、中国少数民族语言文学、汉语言文字学、语言学及应用语言学、戏剧影视学。另有3个一级学科硕士学位授权点(中国语言文学、戏剧戏曲影视学、艺术学理论)。
海外教育学院:创建于1956年,曾使用华侨函授部、海外函授部、海外函授学院等名称,1991年经教育部批准定名为海外教育学院。经过60年的发展,学院的华文教育与对外汉语教学已经形成了汉语国际教育与文化传播并重、学历教育与非学历教育兼备、面授教学与远程教育并举、理论研究与应用开发并行的学科特色,在海外尤其是东南亚享有较高声誉。
2、 招生目录
(1) 人文学院
(2) 海外教育学院
3、 总结
(1) 两大院系招生,招生规模稳定
厦门大学中文类硕士在两个学院招生,一是人文学院中文系;二是海外教育学院,语言学及应用语言学、对外汉语教学等学硕专业在后者院系也有招生,请同学们关注海外教育学院的招生情况。厦大中文系招生规模不大,每年60人左右,保研比例不算高,统考名额较为充足。厦大居海滨,是与武汉大学相媲美的“最美大学”,校园风光十分秀丽,是读书求学的好地方。
(2) 试题较为基础,考察较为综合
厦门大学中文类考研试题是典型的文学语言大综合,考试科目较多,但题量并不大,难度适中,侧重基础,少见偏题怪题。因此复习好基础教材内容,在此基础上把握好历年真题,是备考的关键。
(三) 社会学
1、 招生目录
2、 复试名单(2021年)、拟录取名单(2021年)、报录比及分数线(2014-2020)
(1) 复试名单(2021年)、拟录取名单(2021年)
2021年3月13日,厦门大学官网发布了2021年硕士研究生复试基本分数线,社会学分数线为350,各科分数线分别是55、55、85、90。紧接着,学院于3月22日发布了进入复试的名单,共16人。观察进面试考生的总分可以发现,分数分布较为均匀,400分数段、390分数段、380分数段、370分数段皆为4人,可以进一步推测,考试难度适中。与此同时,观察考生各科分数可以发现,两门公共课总分基本上在150分左右,差距不大;拉开差距的主要因素是两门专业课,前几名的分数即可证明这一点。这也意味着,专业课的准备非常重要。
厦门大学社会与人类学院社会学2021年预计招生15人,已保研7人,统考录取8人。虽然进面16人,社会学名额只有8个,比例为1:2,但可以进行院内调剂,且2021年院内调剂有7个名额,分别为人口学(1)、民族学(2)、体育与社会(4)。同时,虽然可能有外校考生调剂,但是厦大学院官网明确指出“在同一学科门类范围内,优先接收第一志愿报考我院的考生调剂”。最后录取结果也证明了这一点,16位进复试的学生,录取13人,具体录取情况分为别:社会学8人、人口学1人、体育与社会4人。这也就意味着,只要能进复试,上岸可能性相对较大。
(2) 报录比及分数线(2014-2020)
3、 参考书目
707社会学原理
(1)《社会学概论》,胡荣主编
(2)《社会学概论》,张友琴、童敏、欧阳马田编著
(3)《西方社会学理论教程》,候均生主编
813社会调查研究
(1)《社会研究方法》,关信平主编
(2)《社会研究的统计应用》,李沛良著
(四) 法学
1、 基本情况
1926年6月,厦门大学设立了法科,学院在全国第四轮学科评估中继续保持优势地位,位列全国A类法学学科之一,是全校7个位列A类学科的学院之一,。在第四轮法学学科评估中等级为A-。
2、 学费及学制
3、 专业目录
4、近三年复试线汇总
5、近两年招生情况
6、初试参考科目
厦门大学从2014年起不公布官方参考书,以上为2013年厦门大学法学院公布的初试参考书,仅供大家参考。
7、总成绩
复试成绩权重占30%。按照考生总成绩(总成绩=初试成绩÷5×权重+复试成绩(百分制)×权重)排名,从高分到低分依次录取。
(五) 历史学
1、 厦门大学21历史学考研录取名单
厦门大学公布2021历史学考研复试录取名单,通过官网公布的数据我们得知:
中国史方向,共计招生17人,其中一志愿复试录取10人,录取最低分为331分,推免录取7人。.
世界史方向,共计招生8人,一志愿考生全军覆没,调剂录取7人,推免录取1人。
厦门大学为国家单独自划线的重点大学之一。2021历史学研究生复试线,总分330分,英语50分。较2020考研,总分与单科,均无变化。
2、2021招生目录
3、院校分析
(1) 招生方式:2021考研厦门大学历史学有人文学院、南洋研究院两个招生学院,招收考古学中国史与世界史等方向的硕士研究生。(招收同等学力考生)
(2) 考试方式:2021考研厦门大学历史学专业课参加313统考。
(3) 招生人数:2021考研,历史系,中国史招生17人;世界史招生5人。南洋研究院,中国史方向招生6人。
4、复试线及历史复试情况
厦门大学为国家单独自划线的重点大学之一。2020 历史学研究生复试线,复试总分 330 分,英语单科 50 分。
较2019 年,总分降低 5分,英语单科不变。
人文学院历史系∶
中国史方向,一志愿统招共录取了7名考生,录取最低分 347。(11 人进复试,刷4 人)
世界史方向,一志愿共录取了1名考生,成绩为 352。(2 人进复试,刷1人)
南洋研究院中国史方向录取 5人,包含调剂2人。录取最低分 331。
2019 考研∶ 中国史录取 17人,世界史录取6人。其中,中国史推免5人,世界史推免1人。
中国史最高分 421分,最低分 371 分,平均分 399 分。
世界史最高分 389 分,最低分 366 分,平均分 377 分。
5、厦门大学历史学专业课初试真题难度分析
在同类招生的985 重点名校中,313 统考的命题难度相对基础、简单。
6、总结
整体而言,报考难度不小,竞争激烈。在同类招生的 985 重点名校中,313 统考的命题难度相对基础、简单。
2021考研,厦门大学回归 313 统考,今年考研录取分数会降低不少。
全国第四次历史学学科评估,厦门大学中国史学科被评为 B+,与清华大学、首都师范大学、华东师范大学、山东大学、武汉大学、四川大学、陕西师范大学并列。
全国第四次历史学学科评估,厦门大学考古学学科被评为 C+,与河北师范大学、河南大学、重庆师范大学并列。










